IF=7.2!山西大学生命科学学院:木薯淀粉的多维修饰:溶剂交换和酶处理对其结构、功能性质及吸附能力的影响
山西大学生命科学学院:Wen-ting Wang(第一作者),张丽珍教授和任贵兴教授(通讯作者)等在期刊《Journal of Future Foods》(IF:7.2)上发表了题为“Multidimensional modification of cassava starch: effects of solvent exchange and enzyme treatment on its structure, functional properties, and adsorption capacity”的研究性论文。

01研究背景
在全球淀粉作为碳水化合物,是人类活动的重要能源,也是工业的重要原材料。淀粉主要存在于各种植物的种子、块茎和根中,以不溶于水的颗粒形式存在。淀粉颗粒的结构复杂,既有晶体区域,也有非晶区域。淀粉主要由线性聚合物淀粉样糖组成,通过α-1,4-糖苷键连接,以及高度分支的高分子淀粉菌素,其中约5%的糖苷键为α-1,6个键。近年来,淀粉因其独特的增稠能力和凝胶特性,被广泛应用于许多食品行业。此外,作为天然生物聚合物材料,淀粉因其低成本、易获得、可生物降解和丰富资源,被广泛应用于制药和工业领域。同时,淀粉的多样性归因于其丰富性和可调节的物理化学特性,使其在多领域工业中的应用具有重要意义。
木薯是最重要的热带块茎作物之一,也是全球超过十亿人的主要食物来源。木薯淀粉是木薯的主要成分,约占其干物质的80%。与其他淀粉相比,木薯淀粉价格低廉,杂质较少,淀粉质含量较低且粘度更高,并且是生产可生物降解材料的有效原料。目前,木薯淀粉因其独特的增稠能力、经济性和透明性,常被用作药物加载材料。然而,天然淀粉受到一些固有特性的限制。因此,研究人员主要关注淀粉改造,通常采用物理、化学和酶的方法来改造淀粉,使其更适合商业应用。
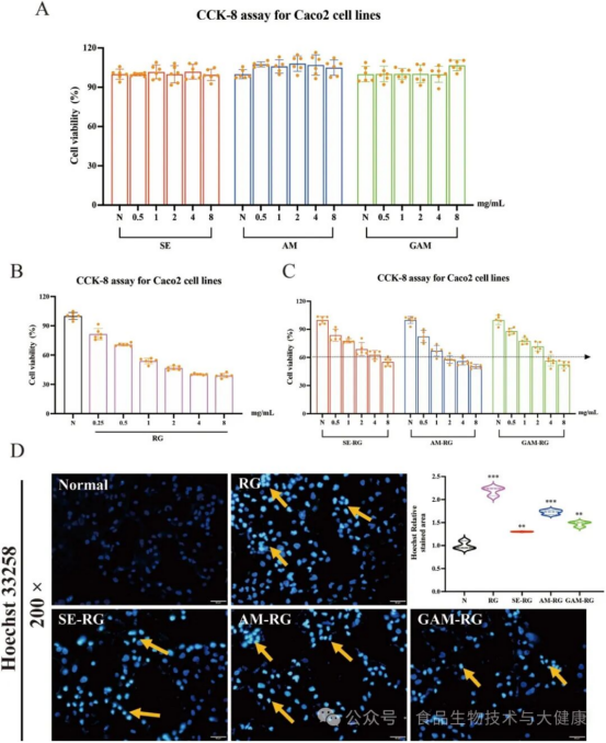
多孔淀粉是一种新型的改性淀粉。在表面结构方面,其淀粉颗粒呈蜂窝状微观结构,从表面延伸到内部。因此,它具有更大的比表面积,在一定程度上显著优化了吸附性能,同时也提供了载荷能力。由于其多孔结构和更好的吸附性能,多孔淀粉常被用作污水处理领域去除染料污染和重金属离子的吸附剂。此外,作为可生物降解的生物材料,多孔淀粉已被广泛应用于医药、食品、农业和化妆品等多个行业。近年来,多孔淀粉常被用作体内控制释放的潜在候选药物递送材料。人参被誉为“草药之王”,人参苷在其药用价值中扮演着重要角色。稀有人参皂苷通常指的是Rg2、Rg6、F4、Rh1、Rh4、Rg3、Rg5、Rk1、Rg9、Rg10及其他次级人参皂苷。这些皂苷通常活性较高,但生物利用度较低。因此,我们预计通过多孔淀粉加载进一步提升稀有人参苷的利用率。
值得一提的是,物理改造和酶处理可以高效制备木薯多孔淀粉,具有均匀孔隙并显著提升吸附性能,从而满足公众对淀粉基材料功能特性的需求。然而,关于通过溶剂交换和酶处理制备木薯多孔淀粉的微观结构、物理化学性质和功能性质的系统性研究仍然缺乏。因此,本研究采用溶剂交换和酶处理方法制备多孔木薯淀粉,并从多个维度阐明了其结构形成机制,包括颗粒形态、晶体结构、消化特性和热稳定性。同时,通过稀有人参苷混合装载、亚甲蓝吸附和水油吸附实验系统评估了吸附性能。结果表明,这两种修饰方法能够准确调控木薯的多孔结构,并优化吸附特性。它为基于淀粉的生物降解生物吸附材料的应用提供了理论基础,并为其在生物活性成分的传递及其在多个领域的应用奠定了坚实基础。
02研究结论
本研究系统分析了木薯淀粉通过溶剂交换和酶解水解对其结构性质、物理性质及体外消化特性的影响。经过改造后,淀粉颗粒的微观结构被显著破坏,形成了不同大小的孔隙。溶剂交换法和酶处理未产生新的官能团,但破坏了淀粉的有序结构和晶体结构,显著降低了木薯淀粉的结晶度。同时,它促进了淀粉的胶化特性,提高了体外消化能力,增强了热稳定性,提高了溶解度,并降低了膨胀程度。此外,两种改良方法都有望显著提升木薯淀粉对RG、MB、水和油的吸附能力。它还能有效携带稀有的人参苷混合物,并发挥生物活性。总之,不同的改性方法可以有效制备木薯多孔淀粉,提升其物理化学性质,并增强木薯淀粉的吸附能力,为木薯淀粉在医学、食品、工业及其他领域的应用奠定了良好基础。
03创新点
(1)木薯多孔淀粉通过溶剂交换和两种酶修饰(α淀粉酶和葡萄糖苷酶)成功制备LPI有效抑制淀粉质的再结晶
(2)HPI溶剂交换和酶处理显著改变了淀粉颗粒的微观结构,增强了吸附能力
(3)与天然淀粉相比,改良淀粉表现出更好的粘贴性能、更强的热稳定性和优越的凝胶结构
04图文赏析













原文链接:https://doi.org/10.1016/j.jfutfo.2025.10.027
行业动态